用户名:
密码:
服务电话:13332429808/微信同号
|
关于我们
|
会员中心
|
设为收藏
镁频道
|
镁矿石
|
镁原料
|
镁制品
|
再生料
|
镁化工
|
镁合金
|
镁建材
上游
|
原辅料
|
燃料
|
设备
|
设备配件
|
窑炉工程
下游
|
钢铁
|
有色
|
水泥
|
玻璃
购销平台
|
供应
求购
招标
名录
行情信息
|
报价
统计
分析
报告
技术服务
|
专家
专利
成果
需求
技术资料
|
词典
标准
工艺
论文
国内资讯
|
动态
科技
法规
综合
国际信息
|
求购
买家
行情
资讯
会展预告
|
国际会展
国内会展
人才服务
|
企业招聘
人才应聘
本网会员及公众号服务
辽宁省非金属矿工业协会召...
2026镁砂出口新政:需按规...
企业
供应
求购
资讯
热门关键字:
后英集团
华林矿业
青花耐火
峰驰耐火
东和新材
中昊镁业
2021
2022
2023
2024
2025
2026
2027
2028
年
1
2
3
4
5
6
7
8
9
10
11
12
月
热门关键字:
镁铝碳砖
浇注料
镁砂
菱镁石
2021
2022
2023
2024
2025
2026
2027
2028
年
1
2
3
4
5
6
7
8
9
10
11
12
月
热门关键字:
氧化镁
镁砖
镁粉
金属镁
2021
2022
2023
2024
2025
2026
2027
2028
年
1
2
3
4
5
6
7
8
9
10
11
12
月
热门关键字:
电熔镁
镁合金
镁砂
镁质材料
您当前所在位置:
首页
>
镁频道
>
国内资讯
>
动态
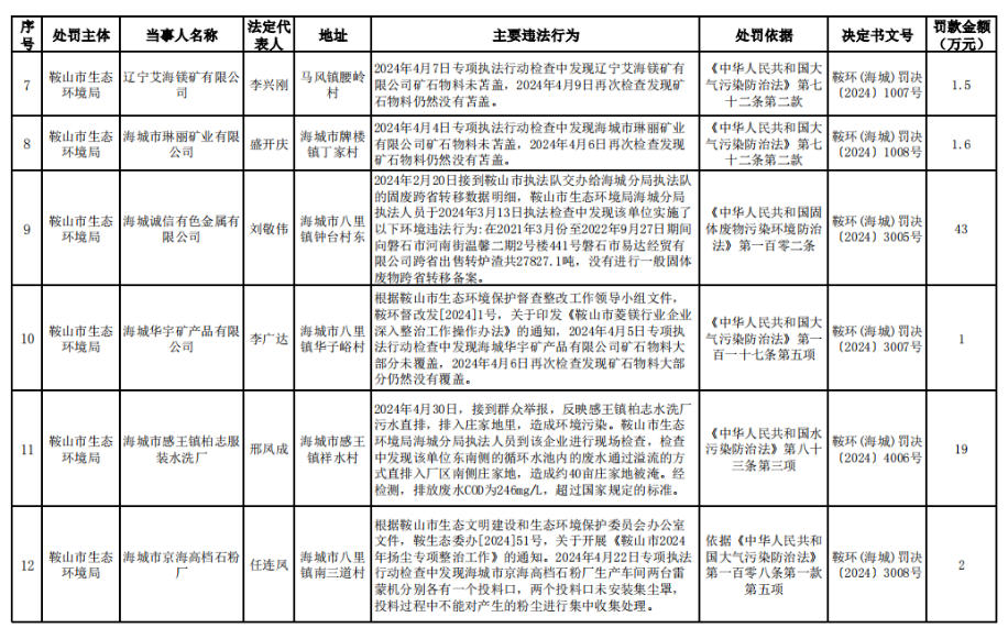
海城市2024年环境保护行政处罚公示表 涉及多家菱镁企业
发布时间:2025-10-27 浏览量:143
【
关键词:
海城
环境保护行政处罚
菱镁企业
】
相关文章
无关联新闻
我要评论
验证码:
换一张校验码
网友评论仅供其表达个人想法,并不表明本网同意其观点或证实其描述。
评论区
动态
更多>>
·
冶金辅料分公司1月挑选钢包镁碳砖(镁碳)竞...
·
快干型耐火浇注料避免升温不好出现爆裂或者...
·
酒钢集团祁牧乳业公司一水硫酸镁采购成交公...
·
关于征集2026年度中国耐火材料领域团体标...
·
电熔镁砂产业为何飞向大草原?
·
营口市委副书记、市长李军走访对接中镁集团...
·
辽宁省非金属矿工业协会召开部分菱镁矿山企...
·
废弃的破碎小块菱镁矿通过这种工艺后制备烧...
·
中耐协:关于开展2026年耐火材料及相关领...
科技
更多>>
·
北京联合荣大公司研发生产出一种夹心型节能...
·
奥镁集团巴西公司开发出新型致密高纯死烧镁...
·
中铝科学院在高性能镁合金材料开发及零部件...
·
我国科研人员突破海水制氢提镁联产技术
·
白云石粉矿冶镁工艺技术取得重大突破
·
全球首台回转窑耐火砖砌砖机器人首发启用!
·
镁合金半固态注射成型,开启镁合金制造新纪...
·
海天智胜金属发布超大型镁合金双注射成型技...
·
融合3D数字孪生AI 华西科技智能炉衬技术让...
法规
更多>>
·
关于加强重点行业大气环境绩效分级管理的指...
·
住房城乡建设部办公厅关于行业标准《建筑用...
·
八部门关于印发《“人工智能+制造”专项行...
·
关于印发《辽宁省自然资源厅大力优化营商环...
·
辽宁省大力优化营商环境行动方案(2026版...
·
国家发展改革委等关于印发《再生材料应用推...
·
辽宁省工业和信息化厅关于印发 《辽宁省首...
·
关于辽阳市矿产资源总体规划(2021~2025...
·
关于印发《辽宁省矿区生态修复方案评审工作...
综合
更多>>
·
大石桥市:为“十五五”发展筑牢营商环境基...
·
国家统计局:2025年全国规模以上工业企业...
·
国家统计局:传统产业利润结构持续优化,工...
·
聚焦节能改造、绿色发展 辽宁民营经济政企...
·
大石桥市召开生态环境领域重点问题推进会议
·
商务部:我国已与31个国家和地区签署24个...
·
税收数据显示:2025年国内消费呈现多方面...
·
深入企业宣贯安全 筑牢工业生产防线
·
EIA:上周美国原油和油品库存增加 因需求...
友情链接